Hotline: 1900 633 551
Số liền sau của số tròn chục nhỏ nhất là:
`9`
`10`
`11`
Dãy số được viết theo thứ tự tăng dần là:
`91; 57; 58; 73; 24`
`24; 57; 58; 73; 91`
`57; 58; 24; 73; 91`
`57; 58; 91; 73; 24`
Điền số thích hợp
Cho dãy số: `12; 17; 22; 27; 32;` `…` `;` `…`
Hai số tiếp theo trong dãy là: và
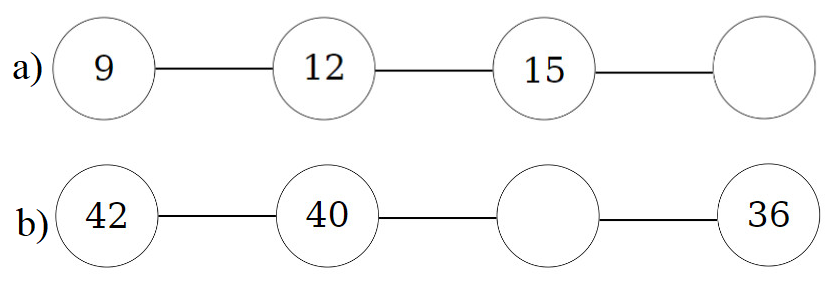
Chọn số thích hợp để điền vào ô còn thiếu:

Đáp án lần lượt của câu `a` và `b` là:
`18; 38`
`20; 38`
`38; 18`
Lan hái được `24` bông hoa, Liên hái được nhiều hơn Lan `26` bông hoa. Liên hái được số bông hoa là:
`8` bông hoa
`49` bông hoa
`50` bông hoa
`26` bông hoa
Cô giáo chuẩn bị `7` chục món quà cho học sinh. Đến tiết sinh hoạt lớp cô phát quà cho cả lớp, mỗi bạn một món quà. Biết sĩ số lớp học là `45` bạn. Hỏi cô giáo còn lại bao nhiêu món quà?
`70` món quà
`45` món quà
`25` món quà
`35` món quà

Các số thích hợp điền vào ô còn thiếu là:
`32 l`
`27 l`
`12 l`
`9 l`
Nối các phép tính với kết quả đúng:
`18 + 34 - 10 = ?`
`22`
`32`
`42`
`52`

`20 kg`
`12 kg`
`37 kg`
`13kg`
`87 kg`
`100 kg`
`99 kg`
Một cửa hàng có `42` cái áo, cửa hàng đã bán `21` cái áo. Hỏi cửa hàng đó còn lại bao nhiêu cái áo?
Cửa hàng đó còn lại số cái áo là: cái áo
Phép cộng có tổng bằng một số hạng trong phép tính là:
`0 + 10`
`2 + 5`
`5 + 1`
`0 + 2`
`10 + 2`
`0 + 4`
`2 + 2`
`0 + 99`
Phép trừ có số bị trừ bằng hiệu:
`2 - 0`
`3 - 2`
`3 - 0`
`10 - 1`
`4 - 0`
`5 - 0`
Tìm `X`. Biết: `X + 19 = 71`
`X = 22`
`X = 32`
`X = 42`
`X = 52`